当前位置 :

首页 > 政务公开 > 政策 > 部门文件

关于印发《张掖市职业技能培训和评价机构信用分级星级评价管理办法》的通知
索引号
620700059/2025-00132
文号
张人社通〔2025〕142号
关键词
职业技能培训;评价机构;信用分级;星级评价
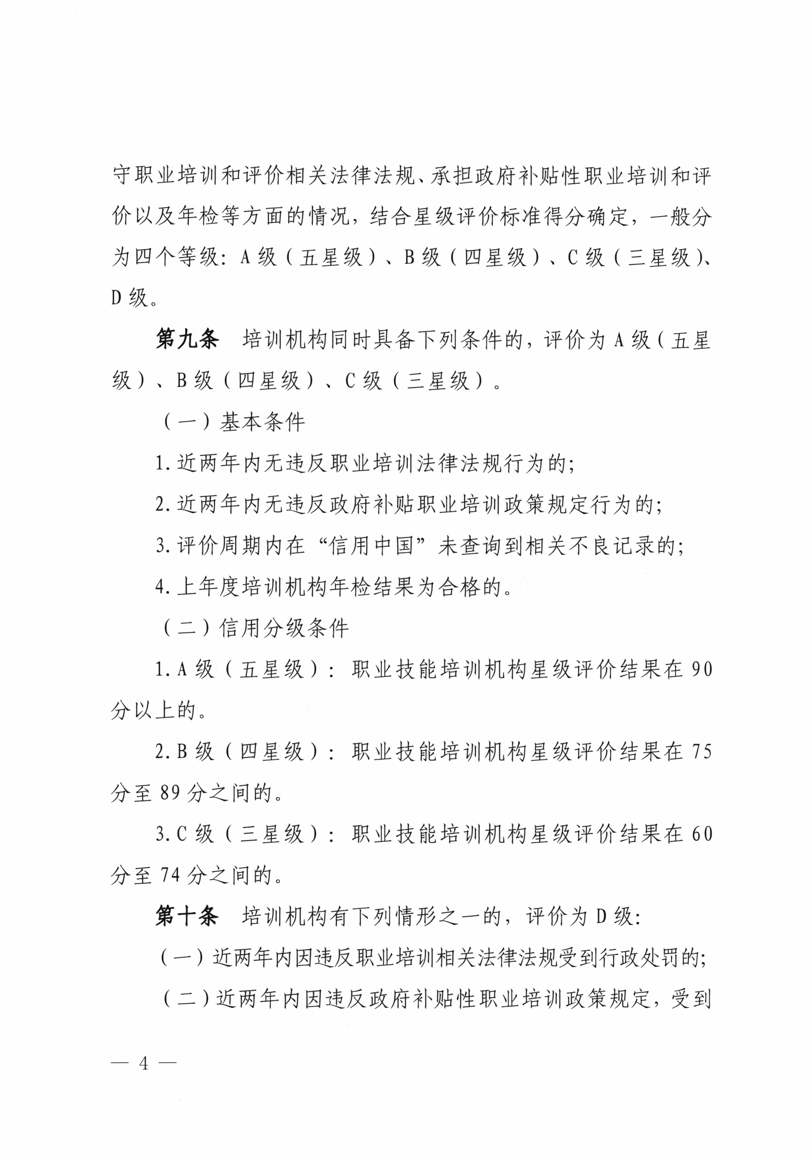
发布机构
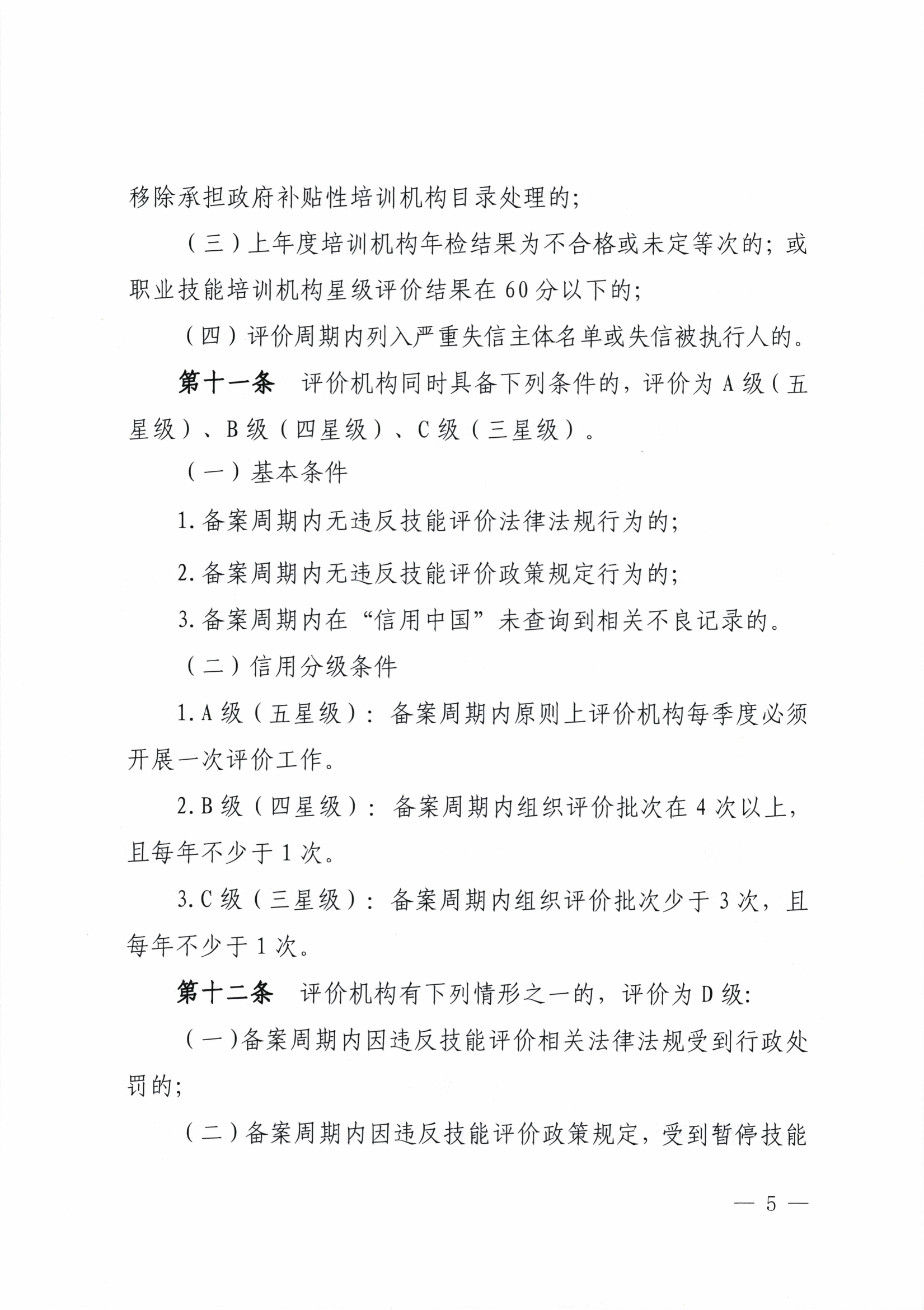
市人社局
公开形式
主动公开
责任部门
市人社局
生成日期
2025-12-18 11:47:53
是否有效


扫一扫在手机打开当前页面