公元 月 农历 年 [ 年 ]

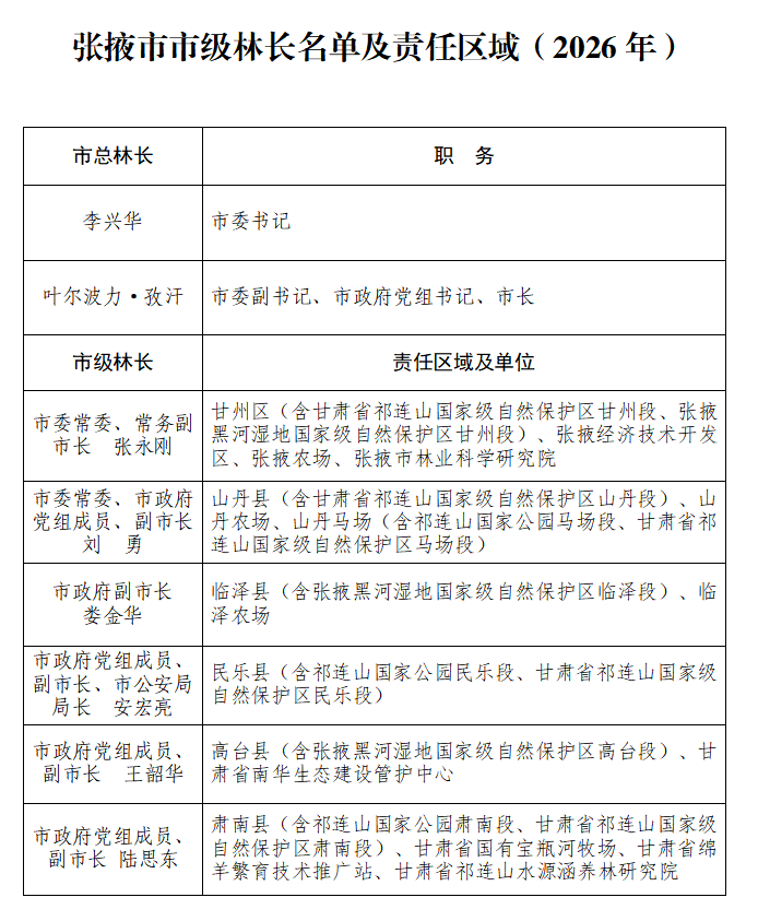
市级林长名单及责任区域调整公告

来源:张掖市林业和草原局日期:2026-03-31

为确保我市林长制工作持续有力有序推进,根据近期市级领导人事调整情况,经报请市级总林长同意,现将调整后的市级林长名单及责任区域公告如下。

                                                张掖市林业和草原局

                                          2026年3月31日


联系我们 | 关于我们 | 版权申明 | 网站地图

版权所有:中共张掖市委 张掖市人民政府 陇ICP备13000766号-2

甘公网安备 62070202000150号 网络视听许可证2811617号 网站标识码 6207000021