来源:张掖市家畜繁育改良工作站日期:2026-04-24
根据2026年河西牛系列试验研究工作开展需要,现需采购一批非靶向代谢组、宏基因组、16srDNA等高通量多组学测序服务,现就采购有关情况公告如下:
一、项目基本信息
1.项目名称:2026年河西牛试验研究高通量多组学测序服务
2.经费来源:2025年中央农业产业发展肉牛增量提质行动“河西牛”新品种选育市本级项目
3.采购编号:ZY2026RC0401
4.采购单位:张掖市家畜繁育改良工作站
5.采购预算:72000元(本次采购为一揽子采购,供应商成交价格为含税价格,包含提供检测服务过程中产生的所有费用和税费)。
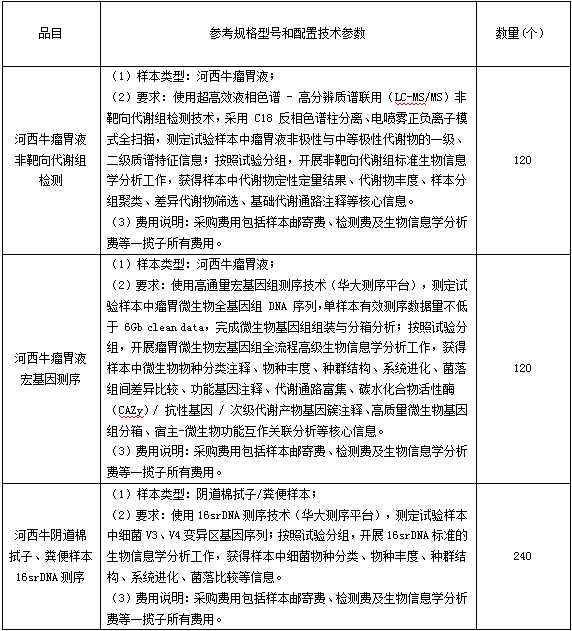
二、采购内容

三、服务要求
1.样本处理:供应商需提供样本保存、运输的标准化指导服务,可24小时接收邮寄样本,对不合格样本(如降解、污染)需在质检结束后及时告知;样本接收后需登记造册,妥善保管,检测完成后按采购单位要求处理剩余样本(可选择返还或销毁,销毁需提供书面说明)。
2.检测周期:供应商接收样本并确认合格后,45个工作日内完成全部检测及生物信息学分析工作,提交完整的检测报告。
3.检测质量:供应商严格按照本公告规定的技术参数开展检测工作,确保检测数据真实、准确、可靠;若采购单位对检测结果有异议,供应商应对异议进行解释说明,供应商若无法提供有力证明解释异议,则采购方有权要求供应商免费重新检测或退还全部采购费用。
4.数据保密:供应商需对试验所有样本信息、检测数据、分析结果等进行严格保密,不得向任何第三方泄露;未经采购单位书面同意,不得将本次检测数据用于任何商业用途或学术研究。
5.技术支持:供应商应配备专业技术团队,为采购单位提供全程技术咨询服务,解答试验过程中与测序相关的技术问题;检测完成后,需提供技术解读服务,协助采购单位理解分析结果,满足试验研究需求。
6.报告要求:检测报告需规范、完整,明确标注样本信息、检测方法、技术参数、检测结果、分析结论等内容,加盖供应商公章,具有法律效力;原始数据需按采购单位要求格式提交,确保可追溯、可重复分析。
四、采购方式及要求
1.本次采用线上会议竞价方式进行,多轮竞价,不限轮次竞价,选择报价最低的供应商作为中标(成交)人。
2.参与竞价的供应商不得少于3家,如截至公示期结束,报名供应商不足3家,则作废标处理,但为满足工作需要,采购方可采取其他合理、合规、合法的采购方式完成此项工作。
3.参与线上会议竞价时,参会供应商应遵照采购方要求提供必要的资质文件,并按要求提供每轮报价的书面报价单(盖章扫描件),竞价过程中需如实报价,不得恶意竞价、串标,否则取消竞价资格。
4.采购会议时间及地点:2026年4月29日上午9:00时,腾讯会议地址另行通知。
五、供应商资格条件
1.符合《中华人民共和国政府采购法》第二十二条规定。
2.供应商需具备高通量测序服务相关资质,拥有符合本公告技术参数要求的检测设备(如LC-MS/MS、华大测序平台等),或与具备相应设备的单位签订合法有效的合作协议,确保能够按要求完成检测工作。
3.供应商近3年内(2023年4月至今)应具有承担高校、科研院所等机构委托的与采购方委托内容相一致的工作业绩,需提供相关资料(合同/论文)作为证明。
4.供应商需配备专业的技术团队和售后服务团队,能够提供本公告要求的技术支持和售后服务,确保服务质量。
六、供应商报名
1.报名时间:2026年4月24日8:30至2026年4月28日18:00,共5个自然日。
2、需提供材料:采购报价单、公司营业执照、公司法人身份证/授权委托书、参会回执、相关资质证明材料(要求见“五、供应商资格条件”中的2、3项),上述资料均以原件扫描件形式发送(部分材料格式见公告附件)。
3.报名方式:报名资料以扫描件的形式,发送至采购方报名材料接收邮箱1361748978@qq.com。
七、公示时间
本公告自2026年4月24日8:30起,至2026年4月28日18:00止,共5个自然日。
八、联系方式
本公告相关内容解释权归张掖市家畜繁育改良工作站所有。
采购单位联系人:杨先生 联系电话:0936-8229231
监管部门联系人:聂先生 联系电话:0936-8212019
附件:
1.授权委托书
2.2026年河西牛试验研究高通量多组学测序服务首轮报价表
3.参会回执