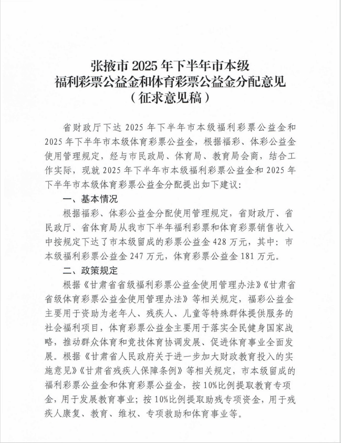
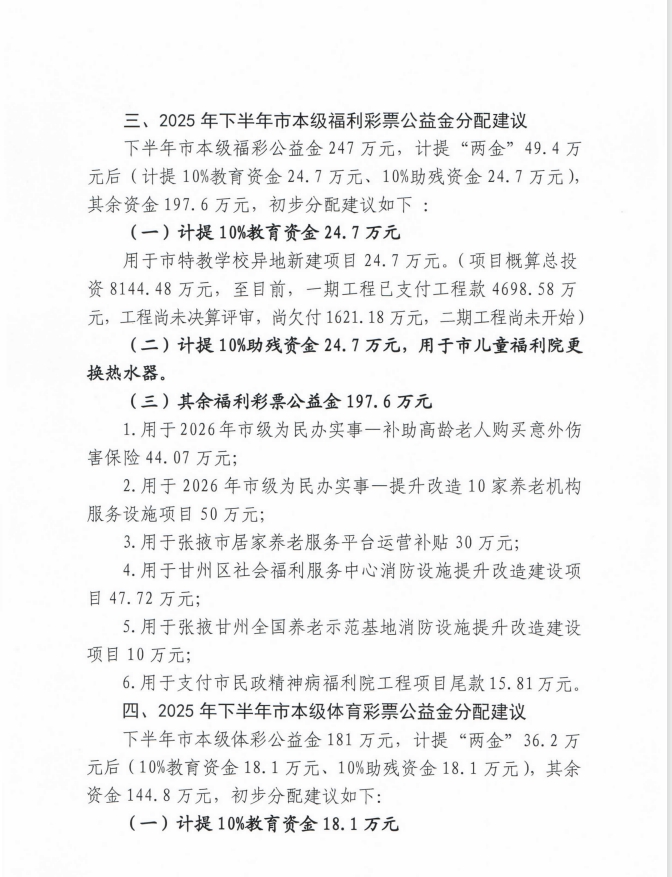
来源:张掖市财政局综合科日期:2026-03-02
根据《中华人民共和国反垄断法》和《市场监管总局等五部门关于印发〈公平竞争审查制度实施细则〉的通知》(国市监反垄规〔2021〕2号)等文件精神,现对《张掖市2025年下半年市本级福利彩票公益金和体育彩票公益金分配意见(征求意见稿)》公开征求意见,如认为本意见存在违反《中华人民共和国反垄断法》《公平竞争审查制度实施细则》等有关规定,含有排除或限制市场竞争的内容,请于2026年3月9日前反馈至张掖市财政局。
联系人:褚志娟
电话:0936-8360707
地址:张掖市甘州区丹霞东路15号


